Blenderでアニメーションを書き出す全手順|連番画像・動画設定・高速化まで
Blenderでキャラクターに動きをつけたり、カメラワークを設定したりするアニメーション制作は、3DCGの醍醐味です。苦労してキーフレームを打ち、プレビューで動きを確認した時の感動はひとしおでしょう。
しかし、多くの初心者が最後につまずくのが「書き出し(レンダリング)」の工程です。 「動画として書き出したはずなのに再生できない」「数時間待ったのに途中でパソコンが止まってしまった」「音がついていない」といったトラブルは、正しい設定を知っていれば防ぐことができます。
この記事では、Blenderのアニメーション書き出しについて、基本の設定からプロ推奨の「連番画像」での出力、音声の含め方、そしてレンダリング時間を劇的に短縮する方法まで、徹底的に解説します。
【対象読者】 ・Blenderでアニメーションを作ったけれど、書き出し方がわからない方 ・いきなり動画ファイルで書き出して失敗した経験がある方 ・画質を落とさずにレンダリング時間を短縮したい方
【到達目標】 ・用途(SNS用・本番用)に合わせて最適な形式を選べるようになる ・「連番画像」のメリットを理解し、安全に作品を出力できる ・レンダリングの待ち時間をコントロールし、制作効率を上げる
Blenderでアニメーション書き出しの前に確認すべき3つの基本設定
書き出しボタンを押す前に、必ず確認しなければならない設定があります。ここを間違えていると、どんなにきれいにレンダリングしても「使い物にならない動画」になってしまいます。 右側のプロパティパネルにある「出力プロパティ(プリンターのアイコン)」を開いて確認していきましょう。
1. 解像度(Resolution)
動画の画面サイズを決定します。 基本的には、YouTubeや一般的なモニターに合わせて以下の設定にします。
- 解像度 X:1920 px ,解像度 Y:1080 px ,%:100%
初心者がよくやってしまうミスとして、「%」の数値が低いまま書き出してしまうことがあります。ここが「50%」になっていると、設定が1920×1080でも、実際の出力は半分のサイズ(画質が粗い状態)になってしまいます。テスト出力時以外は必ず100%になっているか確認してください。
2. フレームレート(Frame Rate)
「1秒間に何枚の絵を表示するか」という設定です。動画の滑らかさを決めます。 制作の途中で変更するとキーフレームのタイミングがずれてしまうため、プロジェクトの最初に決めておくのが鉄則です。
- 24 fps:映画のような、少し残像感のある情緒的な動きになります。
- 30 fps:日本のテレビ番組や一般的なYouTube動画の標準です。迷ったらこれにします。
- 60 fps:ゲーム実況やスポーツ映像のように、非常にヌルヌルと滑らかに動きます。
3. フレーム範囲(Frame Range)
アニメーションの「開始」と「終了」を指定します。
- 開始(Start):通常は1
- 終了(End):アニメーションが終わるフレーム数
たとえば、30fpsの設定で「5秒間」の動画を作りたい場合、終了フレームは「30 × 5 = 150」となります。タイムラインを見て、動きが完全に終わっているフレームを確認して入力しましょう。

Blenderでアニメーション書き出す方式は「動画」か「連番画像」の2択
設定が整ったら、いよいよ出力形式を選びます。Blenderでの書き出しには、大きく分けて2つのアプローチがあります。
- 動画ファイル(MP4など):1つの動画ファイルとして直接書き出す
- 連番画像(PNGなど):1フレームを1枚の画像として書き出し、後でつなげる
結論から言うと、SNSへの軽い投稿や動作チェックなら「動画ファイル」、本気で作った作品や長尺の動画なら「連番画像」が推奨されます。それぞれの設定方法を詳しく見ていきましょう。
方法1:手軽に「MP4動画」で書き出す手順
Twitter(X)に進捗を上げたり、クライアントに動きの確認をしてもらう場合など、「とりあえず再生できる動画」が欲しい場合はこの方法が一番早いです。
ファイルフォーマットの設定
出力プロパティの中段にある「出力(Output)」セクションを設定します。
- 「ファイルフォーマット」のプルダウンから「FFmpeg動画(FFmpeg Video)」を選択します。
- これだけではまだ設定不足です。すぐ下に現れる「エンコーディング(Encoding)」というメニューを展開してください。
コンテナとコーデックの設定
ここが最も重要です。デフォルトの設定では再生互換性の低い形式になっていることがあるため、一般的なPCやスマホで再生できる形式に変更します。
- 「コンテナ(Container)」を「MPEG-4」に変更します。これで拡張子が「.mp4」になります。
- 「ビデオコーデック」が「H.264」になっていることを確認します(通常は自動でなっています)。
- 「出力の品質(Output Quality)」を「中品質(Medium Quality)」または「高品質」に設定します。「ロスレス」にするとファイルサイズが巨大になるので注意してください。
音声を入れる場合の設定(忘れがち!)
アニメーションにBGMや効果音を入れている場合、音声設定もしないと無音の動画になってしまいます。 エンコーディングメニューの一番下にある「オーディオ(Audio)」を展開し、「オーディオコーデック」を「AAC」に設定してください。デフォルトの「音声なし(No Audio)」のままだと音が出ません。

方法2:安全確実な「連番画像」で書き出す手順(推奨)
プロの現場や、高品質な作品作りでは、いきなり動画ファイルにすることはほぼありません。必ず「連番画像(シーケンス)」として書き出します。これには明確な理由があります。
なぜ連番画像がいいのか?
最大のメリットは「リスク回避」です。 アニメーションのレンダリングは、数時間から数日かかるパソコンへの高負荷作業です。もしMP4で直接書き出している最中に、停電やフリーズでPCが落ちたらどうなるでしょうか? それまで計算したデータはすべて破損し、0からやり直しになります。
連番画像であれば、1フレームごとに画像として保存されるため、もし100フレーム目でPCが落ちても、99枚の画像は無事に残ります。再開する時は100フレーム目からレンダリングすれば良いのです。 また、画質の劣化がなく、後から色味の調整がしやすいというメリットもあります。
設定手順
- 「出力(Output)」のフォルダアイコンをクリックし、保存先を指定します。この時、数百枚の画像が生成されるため、必ずデスクトップなどに「新規フォルダ」を作成して指定してください。
- 「ファイルフォーマット」を「PNG」に設定します。
- 背景を透明にして他の動画と合成したい場合は「カラー」を「RGBA」に、背景込みの場合は「RGB」を選択します。
レンダリングの実行
設定ができたら、画面左上のメニューから「レンダー(Render)」→「アニメーションレンダリング(Render Animation)」を選ぶか、ショートカットキー「Ctrl + F12」を押します。 指定したフォルダに「0001.png」「0002.png」……と画像が次々に保存されていきます。

番外編:書き出した連番画像を動画にする方法
連番画像のままではただの画像の束です。これを一本の動画ファイルにする必要があります。 Premiere ProやDaVinci Resolveなどの動画編集ソフトを使うのが一般的ですが、実はBlender本体だけで完結させることも可能です。
Blenderのビデオシーケンサーを使う
- Blenderを開き、画面上部の「+」ボタンから「Video Editing」→「Video Editing」を選び、編集画面に切り替えます。
- 画面下のタイムラインで「Shift + A」を押し、「画像/シーケンス(Image/Sequence)」を選択します。
- 先ほど書き出した連番画像のフォルダを開き、「A」キーですべて選択して「画像をストリップとして追加」ボタンを押します。
- これでタイムラインに紫色の帯(動画データ)として読み込まれました。
- あとは前述の「方法1」と同じように、出力設定を「FFmpeg動画(MPEG-4)」にして書き出すだけです。 この処理はレンダリング計算済みなので、一瞬で完了します。
Blenderでレンダリング時間を短縮するためのテクニック
アニメーション書き出しの最大の悩みは「時間がかかりすぎること」です。1フレームに1分かかる場合、5秒(150フレーム)の動画を作るのに2時間半かかります。これを短縮するための設定をいくつか紹介します。
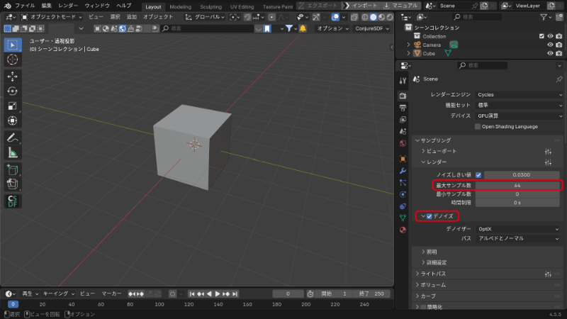
サンプリング数を下げる
「レンダープロパティ(カメラのアイコン)」にある「サンプリング(Sampling)」の数値を調整します。 Cyclesの場合、デフォルトの「4096」はアニメーションには過剰です。ノイズ除去(Denoise)と組み合わせれば、「128」〜「256」程度まで下げても十分にきれいな結果が得られます。これだけで時間は数分の一になります。
デノイズ(ノイズ除去)を活用する
サンプリング数を下げると画面がザラザラしますが、「デノイズ(Denoise)」にチェックを入れることで、AIがきれいに除去してくれます。 「レンダー(Render)」の項目にあるデノイズをオンにし、設定を「OpenImageDenoise」などにします。

Render Poolで「待ち時間」をゼロにする解決策
設定を見直しても、複雑なシーンや高画質な4K動画を作ろうとすると、やはりPCのスペックには限界が来ます。 「書き出しに10時間かかるから、今日はもうPCが使えない」「寝ている間に書き出すはずが、朝起きたらエラーで止まっていた」という悲劇は、クリエイターのモチベーションを大きく下げてしまいます。
そこで活用したいのが、クラウドレンダリングサービスの「Render Pool(レンダープール)」です。
Render Poolとは

Render Poolは、あなたのPCの代わりに、クラウド上のスーパーコンピューターがレンダリングを行ってくれるサービスです。 1000台規模の高性能サーバーが一斉に計算を行うため、自宅のPCで10時間かかる作業が、わずか数十分で終わることも珍しくありません。
アニメーション制作におけるメリット
- PCを拘束されない
レンダリング中でも自分のPCへの負荷はゼロです。別の作業をしたり、YouTubeを見たり、PCをシャットダウンして出かけることも可能です。
- 圧倒的なスピード
締め切り直前でも、クラウドの力を使えば間に合うかもしれません。特にアニメーションは枚数が多いため、1枚あたりの短縮効果が積み重なり、劇的な時間短縮になります。
- 失敗リスクの回避
自宅PCの熱暴走やメモリ不足によるクラッシュを心配する必要がありません。
使い方の流れ
利用方法は非常にシンプルです。
- Blenderのファイルを保存し、必要なテクスチャをパック(File → External Data → Pack Resources)します。
- Render Poolのサイトにファイルをアップロードします。
- 解像度やフォーマット(連番画像推奨)を選択してレンダリング開始ボタンを押します。
- 完了したらデータをダウンロードします。
よくあるトラブルシューティング
最後に、アニメーション書き出しでよくあるトラブルとその対処法をまとめました。
画面が真っ黒または真っピンクになる
テクスチャのリンク切れが原因です。画像を別のフォルダに移動していませんか? 「ファイル」→「外部データ」→「リソースを自動パック」を実行してから保存し直すと解決します。
動画がカクカクする / 早回しになる
再生しているプレイヤーの問題か、PCのスペック不足の可能性があります。一度スマホに送って再生してみてください。それでもおかしい場合は、フレームレートの設定が意図したものになっているか確認しましょう。
書き出したはずのファイルが見つからない
出力パス(保存先)が、一時フォルダ(/tmp/など)になっている可能性があります。 出力プロパティで、デスクトップなど分かりやすい場所を指定し直して、もう一度書き出しましょう(連番画像なら、残っている途中から再開できます)。
まとめ
Blenderのアニメーション書き出しは、設定項目が多く最初は戸惑うかもしれません。しかし、基本さえ押さえれば怖いものではありません。
重要なポイントのおさらい: ・用途に合わせて「動画(MP4)」と「連番画像(PNG)」を使い分ける。 ・本番制作では、クラッシュに強く画質の良い「連番画像」が絶対におすすめ。 ・音声を入れる場合は、オーディオコーデックを「AAC」にするのを忘れない。 ・時間がかかりすぎる場合は、サンプリング数を下げるか「Render Pool」を活用する。
せっかく作った素晴らしいアニメーションも、書き出しができなければ誰にも見てもらえません。 まずは短い秒数、低い解像度でテスト書き出しを行い、設定に慣れることから始めてみてください。快適なレンダリング環境を整えて、あなたの作品を世界に発信しましょう。