【2025】Blenderでオブジェクトをきれいに曲げる3つの方法を初心者向けに解説
Blenderでモデリングをしていると「この棒を曲げたい」「パイプのような形を作りたい」という場面によく遭遇します。しかし、Blenderには「曲げる」ための機能がいくつかあり、用途によって使い分ける必要があります。
この記事では、初心者の方が迷わず目的の形を作れるように、代表的な3つの「曲げ」テクニックを解説します。
Blenderにおける「曲げ」の全体像
Blenderで形を曲げる方法は、大きく分けて「数値で正確に曲げる方法」と「感覚的に編集する方法」の2つがあります。作りたいものに合わせて使い分けるのが上達のコツです。
主な3つの手法:
- シンプル変形(Simple Deform) モディファイアーを使用します。後から修正可能で、正確な円弧を作りたい時に最適です。
- プロポーショナル編集(Proportional Editing) 編集モードで使用します。生き物のしっぽや草など、柔らかく曲げたい時に使います。
- スピン(Spin) 編集モードで使用します。パイプやケーブルなど、断面を回転させて押し出す時に便利です。
方法1:モディファイアーで正確に曲げる(シンプル変形)
最も汎用性が高く、非破壊(後から直せる)な方法です。板をU字に曲げたり、ねじったりするのに適しています。ただし、設定に少しコツがいります。
設定手順
- 曲げたいオブジェクトを選択し、細分化(Subdivide)等で頂点数を増やしておきます(頂点が少ないとカクカクになります)。
- プロパティパネルの「モディファイアープロパティ(スパナアイコン)」を開きます。
- 「モディファイアーを追加」から「シンプル変形(Simple Deform)」を選択します。
- タブの中から「曲げ(Bend)」を選びます。
- 「軸(Axis)」で曲げたい方向(X, Y, Z)を選び、「角度(Angle)」を調整します。

注意:メッシュの解像度が足りないと曲がりません
シンプル変形できれいなカーブを作るには、十分な頂点数(メッシュの解像度)が必須です。
頂点が四隅にしかないような単純な形状(板や立方体)のまま曲げようとしても、滑らかな曲線にはならず、直線的に折れ曲がるだけになってしまいます。
作業を始める前に、必ず編集モードで「細分化(Subdivide)」を行うか、「ループカット(Ctrl+R)」を使って曲げたい方向に切れ込みを入れ、頂点を十分に増やしてからモディファイアーを適用してください。

うまく曲がらない時の重要ポイント
シンプル変形で初心者が必ず陥るのが「変な方向に歪んでしまう」というトラブルです。これを防ぐには「空のオブジェクト(Empty)」を基準にするのが確実です。
- Shift + A キーを押し、「エンプティ」から「十字」を追加します。
- シンプル変形モディファイアーの「原点(Origin)」欄に、追加したエンプティを指定します。
- エンプティを回転させることで、曲がる方向を自由にコントロールできます。

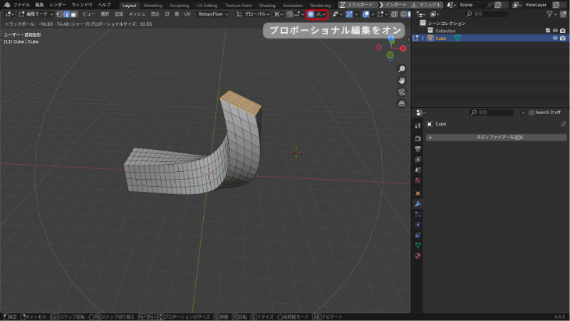
方法2:感覚的に柔らかく曲げる(プロポーショナル編集)
編集モードで頂点を動かす際、周囲の頂点も一緒に動かすことで滑らかなカーブを作る機能です。数値入力よりも、見た目重視で調整したい場合に適しています。
操作手順
- Tab キーで編集モードに入ります。
- 画面上部にある二重丸のアイコン「プロポーショナル編集」をオンにします(ショートカット:Oキー)。
- 曲げたい先端の頂点などを選択し、移動(Gキー)または回転(Rキー)を押します。
- マウスホイールを回して、影響範囲(白いサークル)を調整しながら動かします。

方法3:パイプ状に曲げて伸ばす(スピン)
配管や手すりのような、一定の太さでカーブを描く形状を作るのに特化したツールです。
操作手順
- 編集モードに入り、曲げ始めの断面(面)を選択します。
- 左側のツールバーから「スピン(Spin)」を選択します。
- 表示される「+」のハンドルをドラッグして、円を描くように押し出します。
- 左下の調整パネルで「ステップ数」を増やすと滑らかになります。
これらの方法で美しい曲面が作れたら、次の課題は「作品をいかにきれいに書き出すか」です。複雑なモデリング後のレンダリング負荷を下げる方法について解説します。
Render Poolで作品をきれいに書き出す

モデリングで複雑な曲面を作ると、頂点数(ポリゴン数)が増えてデータが重くなりがちです。特に「細分割曲面(Subdivision Surface)」を重ねて滑らかにしたオブジェクトを、きれいな質感でレンダリングしようとすると、PCへの負荷が非常に高くなります。
こだわって作った曲面をノイズのない美しい画像で出力したい場合は、クラウドレンダリングサービスの活用がおすすめです。
Render Poolとは
Render Pool(レンダープール)は、ブラウザから利用できるクラウドレンダリングサービスです。自分のPCスペックに依存せず、クラウド上の高性能なサーバーでレンダリング処理を行います。
サービスの役割はシンプルで、次の三つにまとめられます。 ・利用者の代わりにレンダリングを行う ・高性能なクラウドGPUを使うため大幅に時間を短縮できる ・ローカル環境を圧迫せず作業を継続できる
Render Poolが便利な場面
- 曲面をきれいに見せるためにポリゴン数を増やしたら、レンダリングが遅くなった
- ガラスや金属など、計算に時間がかかるマテリアルを使っている
- アニメーションで「曲がる動き」をレンダリングしたい
Render Poolを使えば、重たい処理をクラウドに任せて、自分は次の制作作業にすぐに取り掛かることができます。
よくあるトラブル:思った通りに曲がらない
Blenderの「曲げ」操作で失敗する原因の9割は、オブジェクトの「スケール」が適用されていないことにあります。
原因と対処法(スケールの適用)
オブジェクトモードでサイズを変更(Sキー)した場合、Blender内部では「見た目は変わったが、データ上は歪んでいる」状態になっています。このまま曲げようとすると、予期せぬ形に変形してしまいます。
- オブジェクトモードで対象を選択します。
- Ctrl + A を押し、「スケール(Scale)」を選択して適用します。
- これで内部データがリセットされ(スケールが1.0になり)、正しく計算されるようになります。
まとめ
Blenderでオブジェクトを曲げる方法は、用途に応じて使い分けるのが正解です。
- シンプル変形(Simple Deform):修正しやすく、幾何学的なきれいなカーブを作りたい時
- プロポーショナル編集:生き物や植物など、感覚的・有機的に曲げたい時
- スピン:パイプやアーチなど、断面を回転押し出ししたい時
特に「シンプル変形」を使う際は、操作前に必ず「スケールの適用(Ctrl+A)」を行うことを忘れないようにしてください。
きれいな曲面ができたら、Render Poolを活用して、最高のクオリティでレンダリングしてみましょう。